• 文章详情

    国家知识产权局备案代理机构、湖南省中小企业品牌能力提升服务机构、湖南省中小企业公共服务优秀服务机构、湖南省大学生初创企业志愿服务机构竭诚为您服务,我们用心,您更放心!

热门业务

联系我们

客服号码:0731-85161658
                18975877560
                13627487995
                15084759018
综合业务:18007493698
                18007493608
总部地址: 长沙市天心区芙蓉南路二段103号生活艺术城综合楼642房(桂花坪税务分局楼上,地铁1号线桂花坪站4号出口直达)

20170826140124227
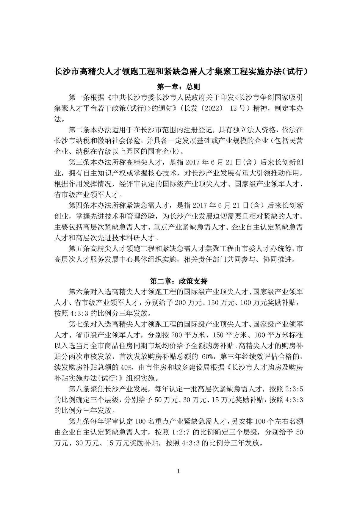
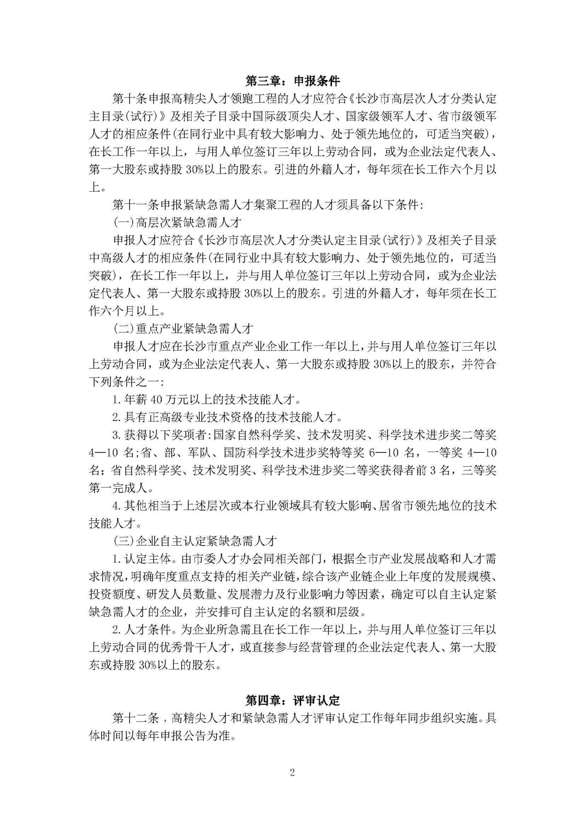
长沙市高精尖人才领跑工程和紧缺急需人才集聚工程实施办法
2025/10/21

长沙市高精尖人才领跑工程和紧缺急需人才集聚工程实施办法_页面_1.jpg

长沙市高精尖人才领跑工程和紧缺急需人才集聚工程实施办法_页面_2.jpg

长沙市高精尖人才领跑工程和紧缺急需人才集聚工程实施办法_页面_3.jpg

长沙市高精尖人才领跑工程和紧缺急需人才集聚工程实施办法_页面_4.jpg